ky开元(中国)
公司概况
公司简介
组织架构
领导团队
联系我们
开元网页中心
公司开元网页
公示公告
安全生产
项目建设
建筑工程
市政公用
水利水电/电力工程
石油化工
工程设计
企业文化
企业理念
企业风采
党群纪检
党的建设
纪检监察
政策法规
举报方式
人才招聘
人才理念
招聘信息
行业动态
能投网群
NEWS CENTER
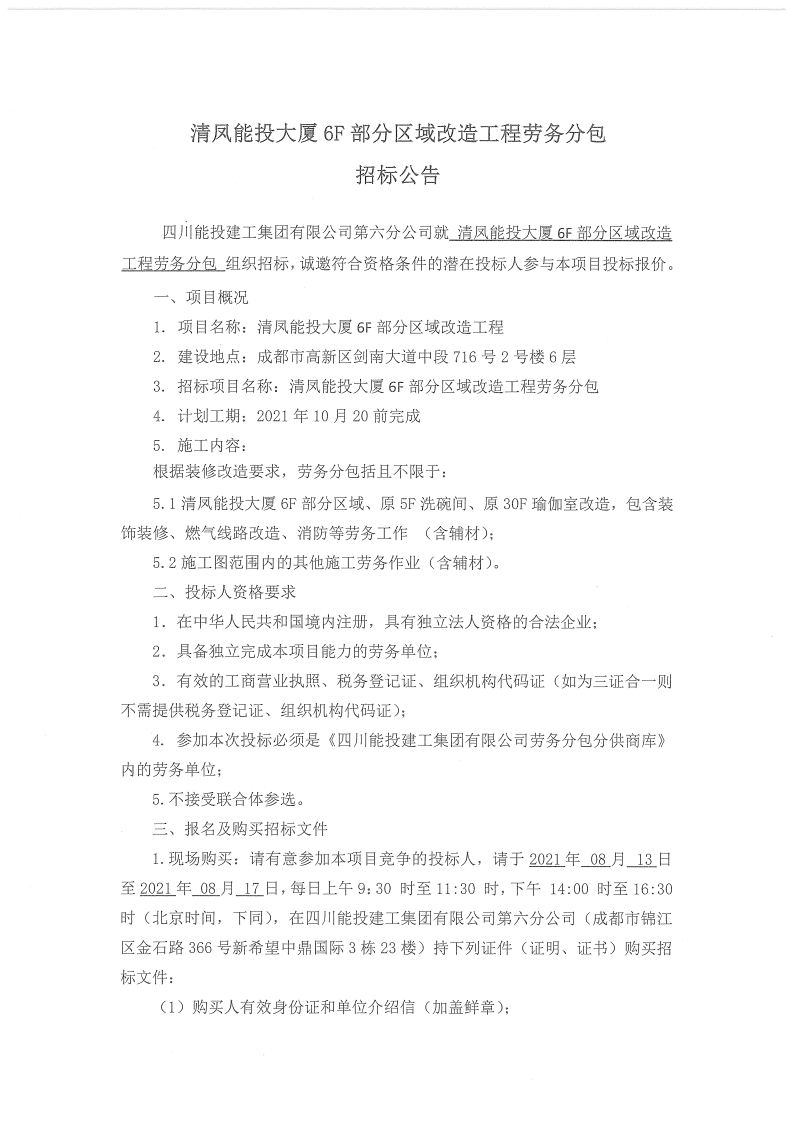
清凤能投大厦6F部分区域改造工程劳务分包招标公告
能投建工集团
2021/08/13
0
上一条:
清凤能投大厦6F部分区域改造工程材料、设备物资招标公告
下一条:
四川能源职业学院建设项目劳务4标段招标结果公示
扫描二维码访问手机版
米兰体育官网
|
米兰网址
|
江南官网入口网页版
|
mk官方网站
|
新利在线登录
|
MILAN.COM
|
马博网页版页面
|
华亿平台
|
mk网
|